Detecting supernovae – Lasair
The discovery of young supernovae is a key science aim of LSST, so that a specialist instrument (spectrograph) can be directed as soon as possible, giving information close to the time of explosion, and allowing exploration of the supernova over its entire lifetime of weeks to months. LSST:UK has built a broker, called Lasair, to allow users to filter LSST transients for such purposes.
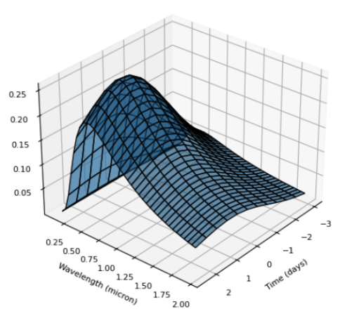
Lasair has some new tools in the toolbox for when LSST comes online in late 2025, such as the two-dimensional fit of the flux measurements in six bands. A simple model of a supernova has exponential flux increase, and may also have exponential decline (as in the Figure), with simultaneous fit of temperature. Thus, users will be able to ask for those LSST alerts that show fast rise and high temperature – features characteristic of supernovae.

Figure 1: A view of a 2D light-surface, with an explosion (Bazin) model in the time direction and a blackbody spectrum in the wavelength direction.